所在位置: 首页 > 都用什么平台买球
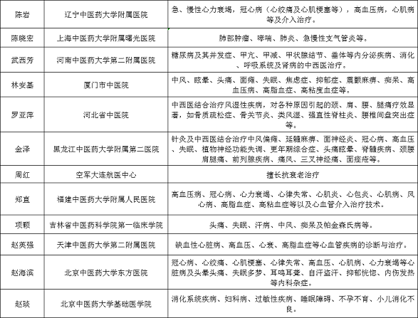
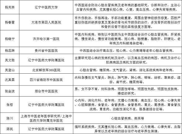
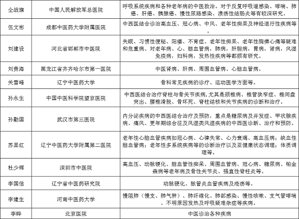
您身边的中医权威专家——老年病相关疾病篇
发布日期:2019年12月23日

    为进一步落实国家中医药管理局党组关于方便基层群众看中医、让百姓放心中药、正确认识中医药工作部署,充分发挥篮球买球APP软件下载各分支机构的专家优势,为百姓就医提供权威信息学会向各临床领域分支机构征集常务委员及以上专家信息,从即日起在篮球买球APP软件下载官方微信、官方网站等平台推送,欢迎关注。

















相关链接
GO
地址:北京市朝阳区樱花园东街甲4号

联系我们 | 技术支持 | 问题反馈

篮球买球APP软件下载  京ICP备17069760号-1  京公网安备110105001699号

Copyright © 2007 - 2026

Baidu
map