2020年新年伊始,一场突如其来的新冠肺炎疫情,让中日韩人民真真切切地感受到了命运共同体的真谛。
习近平主席在阐述“人类命运共同体”理念时曾指出:“世上没有绝对安全的世外桃源……他国的威胁也可能成为本国的挑战。邻居出了问题,不能光想着扎好自家篱笆,而应该去帮一把”。
新冠肺炎疫情暴发以来,我国同东亚邻邦,韩国、日本正是在命运共同体理念框架下,本着患难与共,用实际行动践行了东亚命运共同体的理念与内涵。
当前,在中国政府和全体人民的共同努力下,中国采取中西医并重、中西医结合的诊治方案,取得积极成效,中国的疫情得到了有效地控制。同时受到了来自邻邦传统医药界的密切关注。日前,篮球买球APP软件下载与韩国大韩韩医学会、日本中医协会保持着密切沟通协调,就传统医药诊治新冠肺炎经验进行了分享和交流,共同坚定了抗击疫情的信心和决心。大韩韩医学会表示,希望共同讨论传统医学对于新冠肺炎的防治办法,学习中国中西医结合诊治经验。并提出以“传统医学治疗新冠肺炎”为主题,开展线上交流、并继续举办第23届中韩中医药学术研讨会,通过两国专家传统医学学术交流,促进两国人民的健康福祉。


篮球买球APP软件下载与大韩韩医学会相互致函
篮球买球APP软件下载在回函中表示,将积极配合韩医药界,竭诚提供学术支持,共同抗击疫情。
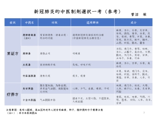
沟通中了解到,日本中医协会还召集日本中医药专家,共同编写了《中医防治瘟疫的建议》,从中医药、针灸、药膳等各个方面,为日本民众、华人提供全方位指导,我国研制的“清肺排毒汤”被列入其中。


日本中医协会编写的《中医防治瘟疫的建议》
寒冬已经过去,暖春已经来临。2020年,全球的中医药团体正在团结互助,共同捍卫人类健康。篮球买球APP软件下载将秉承人类命运共同体理念,持续分享抗“疫”中国智慧。
地址:北京市朝阳区樱花园东街甲4号