首页
行业要闻
关于学会
学会简介
组织机构
学会章程
主要职能
学术园地
科技评审
师承继教
科学普及
标准化
会员服务
国际交流
主办期刊
专题平台
科技奖励评审系统
继教管理与证书查询
中医药期刊网
会员微信综合服务平台
中医师承继教平台
学术会议管理系统
中医药科普传播平台
中国中医药临床案例成果库
重要活动
党建活动
岐黄论坛
所在位置:
首页
>
工作动态
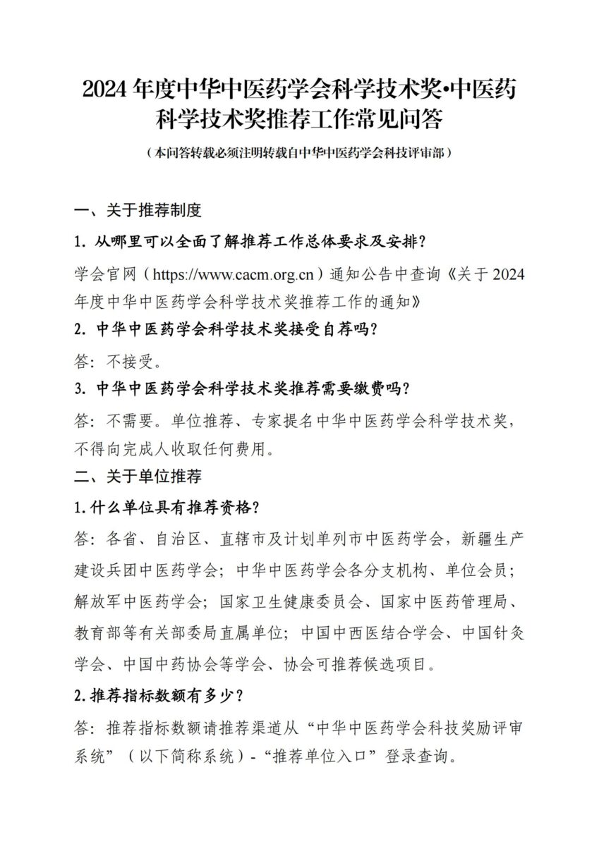
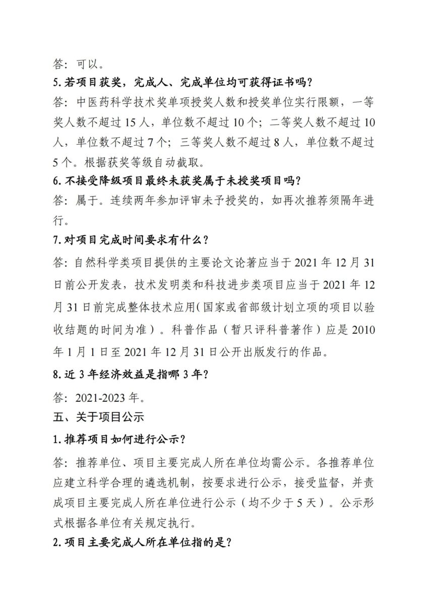
2024年度中华中医药学会科学技术奖•中医药科学技术奖推荐工作常见问答
发布日期:2024年3月15日
相关链接
GO
地址:北京市朝阳区樱花园东街甲4号
联系我们
|
技术支持
|
问题反馈
中华中医药学会
京ICP备17069760号-1
京公网安备110105001699号
Copyright © 2007 - 2020
专科分会
地方学会
下载专区
会员查询
期刊查询
学分查询
map